w66ÀûÀ´¡¤(Öйú¹Ù·½ÍøÕ¾)

ÐÅÏ¢¹ûÕæ

ÐÅÏ¢¹ûÕæ

½ð²ýÖÐÐÄËĺÅÂ¥°Ë²ã¼Ò¾ß×âÁÞÏîÄ¿Öб깫ʾ

½ð²ýÖÐÐÄËĺÅÂ¥°Ë²ã¼Ò¾ß×âÁÞÏîÄ¿Öб깫ʾ

2025-08-12
²É¹ºµµ°¸ÕûÀíЧÀÍÏîÄ¿Öб깫ʾ

²É¹ºµµ°¸ÕûÀíЧÀÍÏîÄ¿Öб깫ʾ

2025-07-22
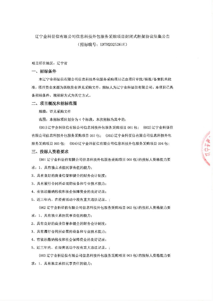
ÁÉÄþ½ð¿ÆÕ÷ÐÅÓÐÏÞ¹«Ë¾ÐÅÏ¢¿Æ¼¼Íâ°üЧÀͲɹºÏîÄ¿¹Ø±Õʽ¿ò¼ÜЭÒéÕ÷¼¯Í¨¸æ(Õбê±àºÅ:LNTH2025261E)
ÁÉÄþ½ð¿ÆÕ÷ÐÅÓÐÏÞ¹«Ë¾ÐÅÏ¢¿Æ¼¼Íâ°üЧÀͲɹºÏîÄ¿¹Ø±Õʽ¿ò¼ÜЭÒéÕ÷¼¯Í¨¸æ(Õбê±àºÅ:LNTH2025261E)

ÁÉÄþ½ð¿ÆÕ÷ÐÅÓÐÏÞ¹«Ë¾ÐÅÏ¢¿Æ¼¼Íâ°üЧÀͲɹºÏîÄ¿¹Ø±Õʽ¿ò¼ÜЭÒéÕ÷¼¯Í¨¸æ

2025-07-21
¹«Îñ³µ(1Á¾)×âÁÞЧÀÍÏîÄ¿Öб깫ʾ
¹«Îñ³µ(1Á¾)×âÁÞЧÀÍÏîÄ¿Öб깫ʾ

2025-07-15
½ð²ýÖÐÐÄËĺÅÂ¥°Ë²ãÊÒÄÚ×°ä꽨ÉèÏîÄ¿Öб깫ʾ
½ð²ýÖÐÐÄËĺÅÂ¥°Ë²ãÊÒÄÚ×°ä꽨ÉèÏîÄ¿Öб깫ʾ

2025-07-15
½ð²ýÖÐÐÄËĺÅÂ¥°Ë²ãdzÒ×ÍøÂ罨ÉèÏîÄ¿Öб깫ʾ
½ð²ýÖÐÐÄËĺÅÂ¥°Ë²ãdzÒ×ÍøÂ罨ÉèÏîÄ¿Öб깫ʾ

2025-07-15
½ð²ýÖÐÐÄËĺÅÂ¥°Ë²ã¿Õµ÷²É¹ºÏîÄ¿Öб깫ʾ
½ð²ýÖÐÐÄËĺÅÂ¥°Ë²ã¿Õµ÷²É¹ºÏîÄ¿Öб깫ʾ

2025-07-15
ÁÉÄþw66ÀûÀ´¡¤(Öйú¹Ù·½ÍøÕ¾)¼¯Íſعɻú¹¹¼°ÖÐÌì֤ȯ2025Äê¶ÈÉϰëÄê½ðÈڿƼ¼ÀàÓ²¼þ¼¯ÖвɹºÏîÄ¿Õбêͨ¸æ

ÁÉÄþw66ÀûÀ´¡¤(Öйú¹Ù·½ÍøÕ¾)¼¯Íſعɻú¹¹¼°ÖÐÌì֤ȯ2025Äê¶ÈÉϰëÄê½ðÈڿƼ¼ÀàÓ²¼þ¼¯ÖвɹºÏîÄ¿Õбêͨ¸æÒ»¡¢ÏîÄ¿¸Å¿ö£º1. ÏîÄ¿Ãû³Æ£ºÁÉÄþw66ÀûÀ´¡¤(Öйú¹Ù·½ÍøÕ¾)¼¯Íſعɻú¹¹¼°ÖÐÌì֤ȯ2025Äê¶ÈÉϰëÄê½ðÈڿƼ¼ÀàÓ²¼þ¼¯ÖвɹºÏîÄ¿£» £»£»£» £»£»2. Õбê±àºÅ£ºLNTH2025194D£» £»£»£» £»£»3. ÕбêÊðÀí»ú¹¹£ºÁÉÄþÌìãü¹¤³ÌÏîÄ¿ÖÎÀíÓÐÏÞ¹«Ë¾£» £»£»£» £»£»4. ÕбêÈË£ºÁÉÉòÒøÐйɷÝÓÐÏÞ¹«Ë¾¡¢ÖÐÌì֤ȯ¹É·ÝÓÐÏÞ

2025-07-11
w66ÀûÀ´¡¤(Öйú¹Ù·½ÍøÕ¾)²É¹ºµµ°¸ÕûÀíЧÀÍÏîÄ¿µÄѯ±Èͨ¸æ

w66ÀûÀ´¡¤(Öйú¹Ù·½ÍøÕ¾)²É¹ºµµ°¸ÕûÀíЧÀÍÏîÄ¿µÄѯ±Èͨ¸æÒ»¡¢ÏîÄ¿»ù±¾ÇéÐÎÏîÄ¿Ãû³Æ£º²É¹ºµµ°¸ÕûÀíЧÀÍÏîÄ¿²É¹º·½·¨£ºÑ¯±ÈÂÄÔ¼ÏÞÆÚ£ºÌõԼЧÀÍÏÞÆÚ1Ä꣬£¬ £¬ £¬£¬ £¬£¬£¬ÊÛºó°ü¹ÜÏÞÆÚ1Äê¡£ ¡£¡£¡£ ¡£¡£¡£ ¡£ÌõÔ¼ÆÚÂúºó£¬£¬ £¬ £¬£¬ £¬£¬£¬¾­²É¹ºÈËÆ¾Ö¤Ïà¹ØÕþ²ß¶ÔÖбêÈËЧÀÍÖÊÁ¿¾ÙÐÐÆÀ¹À£¬£¬ £¬ £¬£¬ £¬£¬£¬ÒÔ¼°Öª×ã¶ÈÆÀ¼ÛµÖ´ïÓÅÒ죨º¬£©ÒÔÉÏ£¬£¬ £¬ £¬£¬ £¬£¬£¬²É¹ºÈËÓÐȨ¾öÒéÌõÔ¼ÐøÔ¼£¬£¬ £¬ £¬£¬ £¬£¬£¬×î¶à²»Áè¼ÝÁ½´Î£¬£¬ £¬ £¬£¬ £¬£¬£¬Öбê¼Û²»Óè

2025-07-11
¹«Îñ³µ£¨1Á¾£©×âÁÞЧÀͲɹºÏîÄ¿µÄѯ±Èͨ¸æ

¹«Îñ³µ£¨1Á¾£©×âÁÞЧÀͲɹºÏîÄ¿µÄѯ±Èͨ¸æÒ»¡¢ÏîÄ¿»ù±¾ÇéÐÎÏîÄ¿Ãû³Æ£º¹«Îñ³µ£¨1Á¾£©×âÁÞЧÀͲɹº·½·¨£ºÑ¯±ÈÂÄÔ¼ÏÞÆÚ£º×ÔÌõԼǩÊðÖ®ÈÕÆðÒ»ÄêÄÚ¶þ¡¢¹©Ó¦É̵Ä×ʸñÒªÇ󣺣¨1£©¾ßÓÐ×ÔÁ¦¼ç¸ºÃñÊÂÔðÈεÄÄÜÁ¦£» £»£»£» £»£»£¨2£©¾ßÓÐÓÅÒìµÄÉÌÒµÐÅÓþºÍ½¡È«µÄ²ÆÎñ»á¼ÆÖƶȣ» £»£»£» £»£»£¨3£©¾ßÓÐÍÆÐÐÌõÔ¼Ëù±ØÐèµÄЧÀÍÄÜÁ¦£» £»£»£» £»£»£¨4£©ÓÐÒÀ·¨½ÉÄÉ˰ÊÕºÍÉç»á°ü¹Ü×ʽð

2025-07-10
·µ»Ø¶¥²¿
¡¾ÍøÕ¾µØÍ¼¡¿¡¾sitemap¡¿